扫描到手机
扫描到手机 新闻随时看
扫一扫,用手机看文本
更加方便分享给朋友

2024年3月18日聊城市润德置业有限公司向我局申请办理润德.状元府(新生巷棚户区改造)项目建设用地规划许可证,该项目位于柳园街道办事处龙山西路西,运河东路东,规划用地性质为城镇住宅用地。 根据《中华人民共和国城乡规划法》、《中华人民共和国行政许可法》等法律法规的要求,我局受理审查后拟许可其申请,现依法进行许可前公告。公告地点:市审批局公告栏、市审批局网站、项目现场。公告期不少于7日,自2024年3月19日至2024年3月25日。 申请人、利害关系人可在公示期内,持营业执照、身份证等有效证件资料,对我局拟许可事项提出陈述、申辩意见和主动申请听证。 联系部门:投资项目审批科 联系地址:昌润路153号 联系电话:0635-8902708 邮箱:8902615@163.com 聊城市行政审批服务局 2024年3月18日
勘测定界图

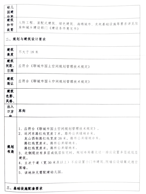
规划条件




数据来源:聊城市行政审批服务局
整理:聊城住房网