扫描到手机
扫描到手机 新闻随时看
扫一扫,用手机看文本
更加方便分享给朋友
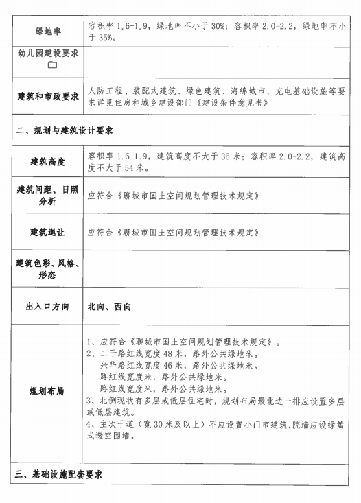
近日,在聊城市行政审批服务局网站发布了关于河畔铭苑项目建设用地规划许可证的许可前公告,该项目位于二干路以西、兴华路以南,规划用地性质为二类城镇住宅用地。


2025年9月5日,聊城市财信安居置业有限公司向我局申请办理河畔铭苑项目建设用地规划许可证,该项目位于二干路以西,兴华路以南,规划用地性质为二类城镇住宅用地。
根据《中华人民共和国城乡规划法》、《中华人民共和国行政许可法》等法律法规的要求,我局受理审查后拟许可其申请,现依法进行许可前公告。公告地点:市审批局公告栏、市审批局网站、项目现场。公示期不少于7日,自2025年9月8日至2025年9月16日。
申请人、利害关系人可在公示期内,持营业执照、身份证等有效证件、资料,对我局拟许可事项提出陈述、申辩意见和主动申请听证。
联系部门:投资项目审批科
联系地址:昌润路153号
联系电话:0635-8902708
邮箱:8902615@163.com
聊城市行政审批服务局
2025年9月5日





7月31日,城镇住宅用地2025-39#地块在官方网站集中竞拍,由聊城市财信安居置业有限公司以底价6842万元竞得。

地块编号:2025-39#地块
地块位置:二干路以西、兴华路以南
土地面积:8360㎡
土地用途:城镇住宅用地
容积率:1.6≤R≤2.2
从位置上看,该地块紧邻王卷帽回迁,兴华路以北即为成熟住区光岳花园,东侧靠近二干渠。该地块占据主城区繁华路段,周边生活配套醇熟,片区内有大润发、金鼎购物中心、百大三联等各类商业配套。在医疗方面,聊城市人民医院、聊城市第四人民医院等教育配套环伺周边,为家人身体健康保驾护航。在教育方面,周边分布有风貌街小学、聊城英特小学、聊城六中、聊城三中等优质教育配套环伺,打造一站式全龄段教育圈,助力孩子健康成长。