扫描到手机
扫描到手机 新闻随时看
扫一扫,用手机看文本
更加方便分享给朋友


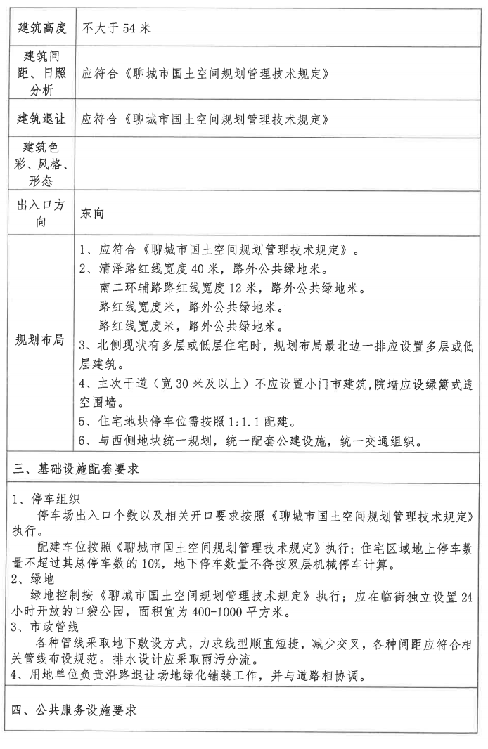
2025年10月21日,聊城望岳湖建设有限公司向我局申请办理东西王棚改项目建设用地规划许可,该项目位于江北水城旅游度假区,清泽路以西、南二环辅路以北(城镇住宅用地和城镇社区服务设施用地)。
根据《中华人民共和国城乡规划法》、《中华人民共和国行政许可法》等法律法规的要求,我局受理审查后拟许可其申请,现依法进行许可前公告。公告地点:市审批局公告栏、市审批局网站、项目现场。公示期不少于7日,自2025年10月22日至2025年10月30日。
申请人、利害关系人可在公示期内,持营业执照、身份证等有效证件、资料,对我局拟许可事项提出陈述、申辩意见和主动申请听证。
联系部门:投资项目审批科
联系地址:昌润路153号
联系电话:0635-8902708
邮 箱:8902615@163.com
聊城市行政审批服务局
2025年10月21日



