扫描到手机
扫描到手机 新闻随时看
扫一扫,用手机看文本
更加方便分享给朋友



项目紧邻明康文馨园、民生凤凰城等多个纯熟小区,片区内还有湖语上院、水樾澜庭等多个在建住宅项目。 项目鸟瞰图

方鼎深蓝中心文创产业园项目总占地面积为35271㎡,总建筑面积为89400㎡。 从平面图看,项目规划设计容积率约2.5,项目规划8栋楼。其中: 1#-A楼18层,为商务办公; 1#-B楼21层,为研发办公; 2#楼16层,为科创办公; 3#楼3层,为零售商业; 4#楼12层,为总部办公; 5#楼3层,为购物中心; 6#楼12层,为宾馆; 7#楼9层,为文创办公服务型公寓。 建筑密度30%,绿地率30%,停车位(地上83个、地下494个)577个,非机动车停车位(地上1117个、地下997个)2114个。




2021年10月18日,零售商业用地2021-75#地块在官方网站集中竞拍,由山东方鼎文化旅游发展有限公司底价竞得。

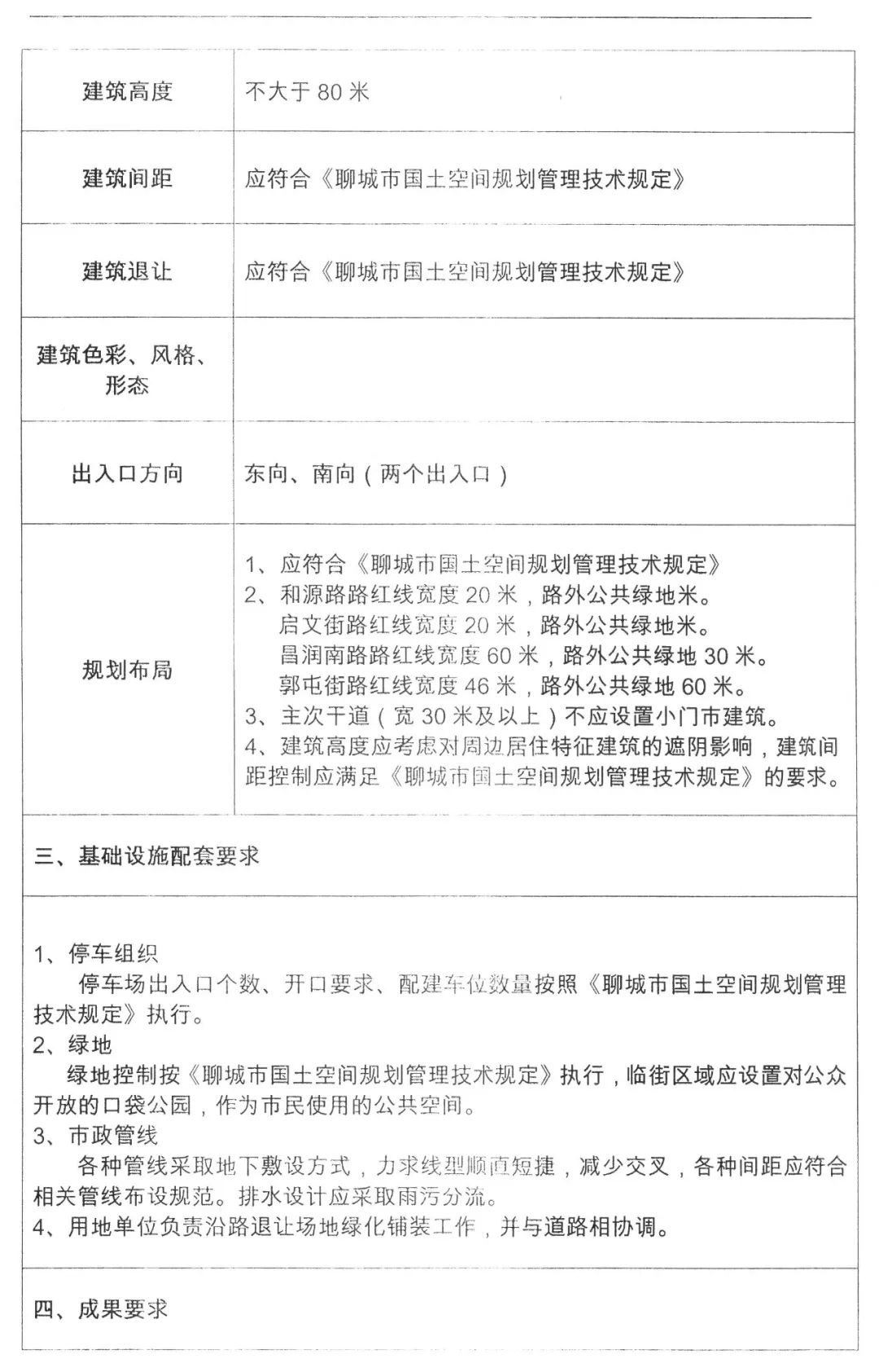
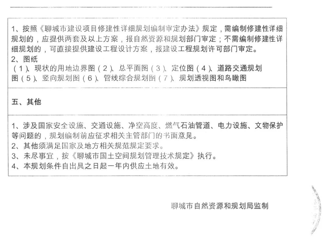
该地块位于昌润南路以东、郭屯街以南、和源路以西、启文街以北,为零售商业用地,占地35271㎡,容积率为2≤R≤2.5,起拍价为8201万元。