扫描到手机
扫描到手机 新闻随时看
扫一扫,用手机看文本
更加方便分享给朋友
近日,《关于山东嵘邸置业有限公司申请办理的东方嵘邸建设用地规划许可证许可前公示》在聊城市行政审批服务局网站公布,该地块为2022-254#地块,在6月8日由山东嵘邸置业有限公司以底价11729万元竞得,案名定为东方嵘邸。


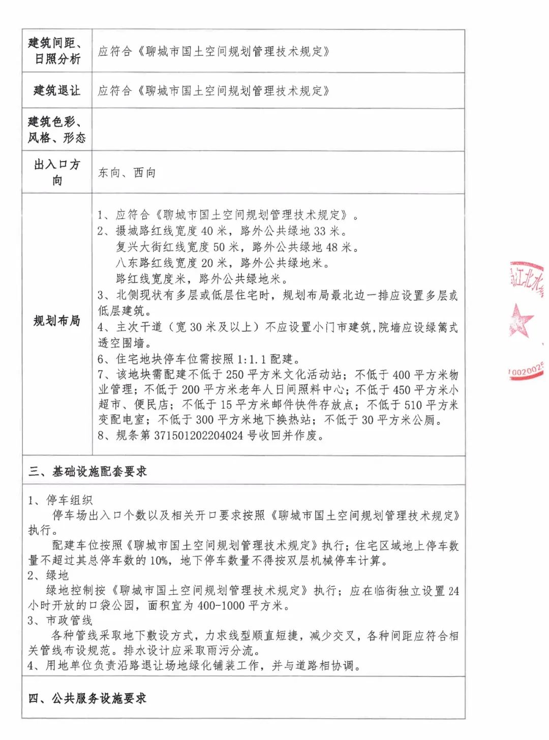
2023年7月5日,山东嵘邸置业有限公司向我局申请办理东方嵘邸建设项目建设用地规划许可证,该项目位于摄城路以东、复兴大街以南。规划用地性质为城镇住宅用地。 根据《中华人民共和国城乡规划法》、《中华人民共和国行政许可法》等法律法规的要求,我局受理审查后拟许可其申请,现依法进行许可前公告。公告地点:市审批局公告栏、市审批局网站、项目现场。公示期不少于7日,自2023年7月6日至2023年7月12日。 申请人、利害关系人可在公示期内,持营业执照、身份证等有效证件、资料,对我局拟许可事项提出陈述、申辩意见和主动申请听证。 联系部门:投资项目审批科 联系地址:昌润路153号 联系电话:0635-8902708 邮箱:8902615@163.com 聊城市行政审批服务局 2023年7月5日




6月8日,城镇住宅用地2022-254#地块在官方网站集中竞拍,由聊城宏基房地产开发有限公司以底价6205万元竞得。

地块信息:
地块编号:2022-254#地块
地块位置:摄城路以东、复兴大街以南
土地面积:16593㎡,约合24.8895亩
土地性质:城镇住宅用地
容积率:1.5-2.1
起拍价:11729万元
起拍单价:471.24万/亩
起拍楼面价:3366.02元/㎡
成交价:11729万元
成交单价:471.24万/亩
成交楼面价:3366.02元/㎡
溢价率:0%
拿地房企:山东嵘邸置业有限公司


从位置上来看,该地块位于高铁新区,为片区内首宗商品住宅地块。